12月7日,国务院联防联控机制综合组发布《关于进一步优化落实新冠肺炎疫情防控措施的通知》。人民网结合广大网友需求,在“人民好医生”客户端《个人防疫手册(第一版)》基础上,特别推出《个人防疫手册(第二版)》,集纳整理权威观点和科学内容,分为应急篇、居家篇、用药篇、核酸·抗原篇、疫苗篇、重点人群篇、就医篇等几个大类,以有用、实用为导向,精选网友想要了解的问题,提供最新的权威解答。
个人防疫手册(第二版)↓↓↓




































同时,为进一步方便网友浏览,助力疫情防控、传递科学防控知识,第二版新增电子书版本,可放大字体,方便老年人使用;可按篇章浏览,方便快速查找。提供PDF版下载版本,供有需求的单位和个人下载使用。

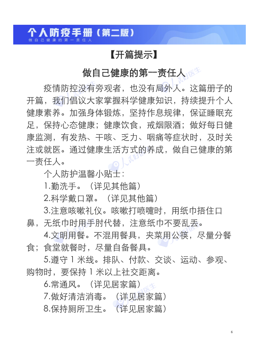
人民网·人民好医生客户端向广大网友提出倡议:希望大家通过权威渠道多多掌握科学健康知识,持续提升个人健康素养。加强身体锻炼,坚持作息规律,保证睡眠充足,保持心态健康;健康饮食,戒烟限酒;做好每日健康监测,有发热、干咳、乏力、咽痛等症状时,及时关注或就医。通过健康生活方式的养成,做自己健康的第一责任人。
防控疫情,健康生活。伴随防控措施的持续优化,《个人防疫手册》也将不断完善和改进。

更多健康科普内容
请登录人民网·人民好医生
